• Home
  • About Us
    • Company Profile
    • Management
    • Quality
  • Facilities
  • Testing Services
    • Environmental Pollution Testing
    • Food Testing
    • Petroleum Testing
  • Inspection Services
  • Accreditations
  • Gallery
  • Contact Details

 +91  9810430345, 9205501788, 9311899648

  • Home
  • About Us
    • Company Profile
    • Management
    • Quality
  • Facilities
  • Testing Services
    • Environmental Pollution Testing
    • Food Testing
    • Petroleum Testing
  • Inspection Services
  • Accreditations
  • Gallery
  • Contact Details

About Newcon Lab

Management

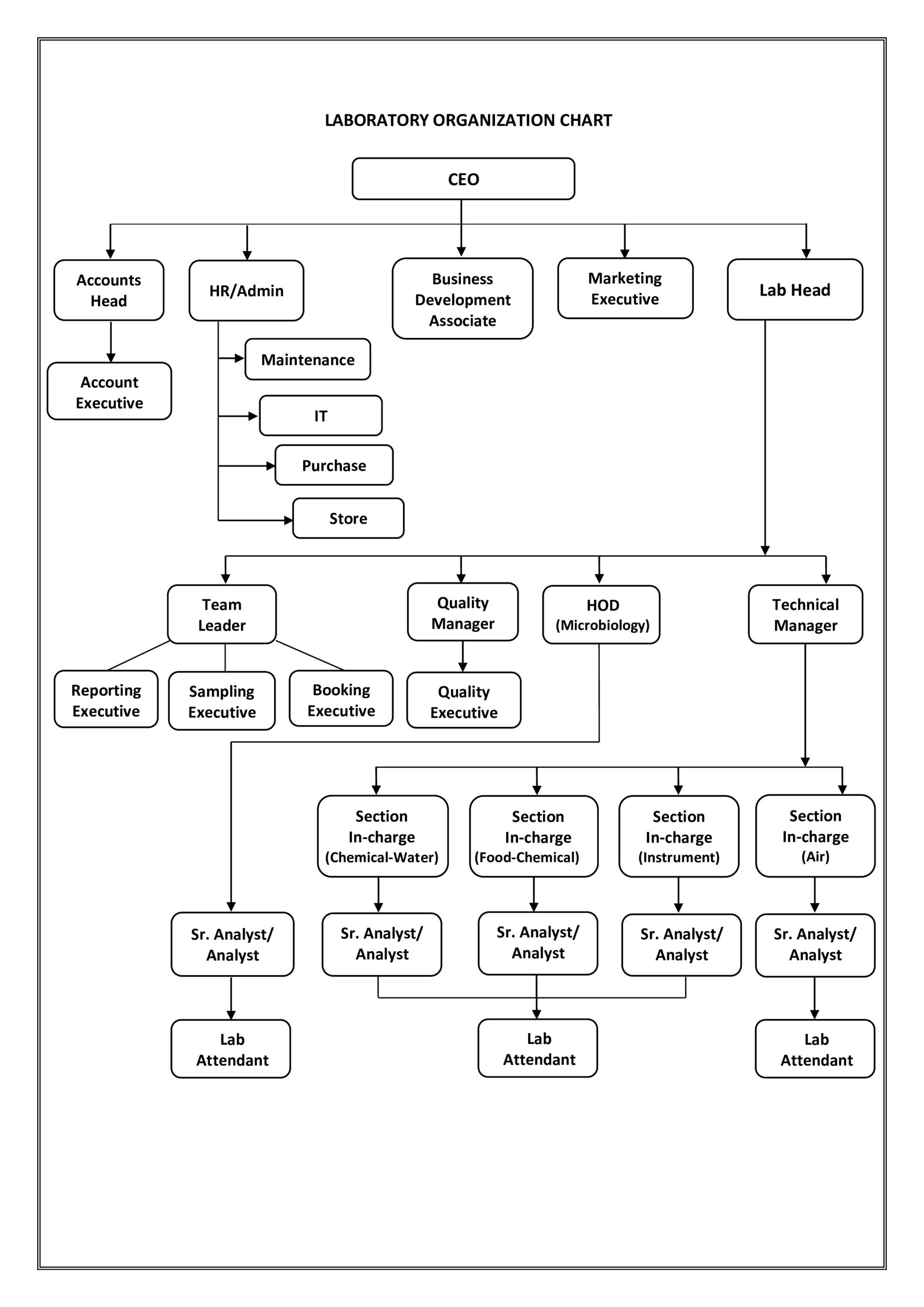
The overall responsibility of the operations of the laboratory is on the top management, who are supported by CEO (Technical), CEO (Admin) and the staff. The overall technical functioning, which includes a quality system of the laboratory is monitored by the GM Technical with the assistance of Quality Manager.

The working of the, Biological and Chemical laboratories are supervised by Quality Manager, who is assisted by other staff as per Organization chart. The performance of the staff is monitored by Quality Manager and GM Technical.

Organization Chart

Plot No. A-1/156, (Swadeshi Compound)
Kavi Nagar Indl Area ,Kavi Nagar Sect-17,
Ghaziabad UP, 201002

+91  9810430345, 9205501788, 9311899648

Quick Links

  • Company Profile
  • Management
  • Quality
  • Important Links

 

Services

  • Inspection Services
  • Environmental Pollution Testing
  • Food Testing
  • Petroleum Testing

 

subscribe

You can be always up to date with our company

*Don't worry, we won't spam our customers

© Created by  Digitall Solution - Powered By : Newcon Lab
We use cookies to ensure that we give you the best experience on our website. If you continue to use this site we will assume that you are happy with it.Ok